Measuring JFET noise

Pieter-Tjerk de Boer, PA3FWM web@pa3fwm.nl

(This is an adapted version of an article I wrote for the Dutch amateur radio magazine Electron, March 2026.)

For many years the preferred FET (Field Effect Transistor) for active antennas was the BF862 made by Philips. That FET was apparently designed specifically for this use, since its datasheet lists only one application example: 'pre-amplifiers in AM car radios'. However, it was also very popular for HiFi audio, because its noise is also very low in the audio range. But I'm speaking in the past tense, because production of this almost ideal transistor ceased a few years ago.

For a FET in an active antenna, one requires low noise (obviously), low input capacitance (otherwise the FET loads the antenna element too much) and high transfer admittance (which determines its "gain", and its output impedance if connected as source follower). These characteristics are not independent. Connecting two identical FETs in parallel reduces the noise by a factor square root 2 (good), doubles the transfer admittance (also good), but also doubles the gate capacitance (unfortunately).

It's not easy to find a good replacement/successor for the BF862. Datasheets of other FETs often don't give much information about their noise characteristics, and/or specify it in different ways that are hard to compare. The HiFi fans also ran into this and measured FET noise themselves, see [1] and [2]. Unfortunately, their measurements don't cover the 2SK932, a FET that is often recommended for radio applications (such as clones of the Wellbrook loop antenna). Furthermore, their measurements don't go above 100 kHz, while for us also the behaviour at higher frequencies, say up to 30 MHz, is of interest. All of that, and plain curiosity, prompted me to also do such measurements.

Measurement setup

The basic idea is simple: wire the FET up as an amplifier, offer it no input signal, and measure how much noise there still is at its output. Offering no input signal is easy: short circuit the gate to ground. Measuring the output noise is a bit harder. If the FET is good, this noise is very weak, so needs amplification before it can be measured (using a PC sound input or a spectrum analyzer). It makes sense to use an opamp for that. But since even the best opamps produce as much noise as the best FETs, the FET must be connected such that it already provides quite some amplification by itself: the idea is that its own noise, amplified by the FET itself, overpowers the opamp's noise.

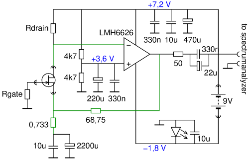
[measurement circuit] The figure shows the circuit diagram of my measurement setup. The opamp has a double role: not only does it amplify the noise-to-be-measured, but it also takes care of the DC biasing of the FET. In that sense my circuit is different from the ideas from [1] and [2]: they either set the bias by hand, or use an extra control loop for it.

The opamp's non-inverting input is at a constant potential of about 3.6 volts. Assuming it has correct feedback, the opamp will ensure that its inverting input will also be at that potential, and thus be a virtual ground for AC. That feedback goes via the FET, as indicated in green in the schematic.

For DC, the capacitors at the 0.733Ω resistor are an open circuit, so for DC the opamp output is connected straight to the source of the FET, while its gate is grounded. Via the feedback loop, the opamp will enforce a constant voltage over the drain resistor. So by changing the drain resistor we can set the drain current.

On the other hand, for AC the 0.733Ω is grounded via the capacitors. The 0.733Ω forms a voltage divider with the 68.75Ω, which applies 1/95 of the output AC voltage to the source. The FET amplifies the difference between its gate voltage (including its own noise contribution) and its source voltage, and the opamp amplifies this further. The net voltage gain from gate to opamp output is set to 95 by the feedback resistors, so just about 40 dB.

[photograph of the setup] To keep other signals out, the entire circuit is built inside a tin can, and powered by a 9 V battery inside the can. The LED ensures that the 'ground'level is 1.8 V above the opamp's negative power supply, allowing its output to go a little negative for biasing the FET. The opamp was chosen for its low noise and its high transition frequency. The circuit was built mostly in SMD to keep parasitic inductances in the feedback loop low. Jumpers are used to select gate and drain resistors, and also the FET is pluggable.

Note that the schematic is given here as an idea, not for literal copying. The weird resistors of 0.733 and 68.75 ohms arose due to soldering one smd resistor on top of another while experimenting. Similarly, the capacitors were paralleled as needed. And the IC is actually a double opamp of which only one is used: the other half was fried during experimentation...

Measurement results

[measurement results] The figure shows a bunch of measurement results obtained with a 2SK932. Each line is the (relative) noise level as a function of frequency, measured with a (good) PC audio device. The lines only differ by the gate resistor. The lowest line, with 0 ohms between gate and ground, is what we actually want to measure, namely the FET's own noise. The other lines are higher because the resistors also contribute noise, which is added to the FET's own noise. The peak at 50 Hz must be caused by the mains hum still sneaking in despite the shielding. Furthermore we see that the lines are not straight: apparently the gain of the circuit (including the PC sound input) decreases both at the lowest and highest frequencies.

The next step is using the line of e.g. 10 kΩ to calibrate the setup. From theory it is known that a 10 kΩ resistor at room temperature produces 12.7 nV/√Hz of noise, independent of frequency. The FET's own noise contribution is the difference between the measured noise without resistor (0 Ω) and with the 10 kΩ resistor. (Because of the large difference between both lines, the FET's own contribution to the 10 kΩ line is negligible.)

[measurement results] The result is shown in the next figure for various FETs. First of all, one sees that all FETs produce a lot more noise below say 10 kHz. This extra noise a low frequencies is called 1/f noise, because its strength is inversely proportional to frequency. HiFi fans want this 1/f noise to start at as low a frequency as possible, and also in this respect the BF862 was good, despite not being designed for it. But for our radio applications mostly the noise floor at higher frequencies is of interest.

The lowest (green) line is of the BF862. This FET, which unfortunately is not being made anymore, is still the best. The measured 0.71 nV/√Hz is 'suspiciously' low: the datasheet promises 'only' 0.8 nV/√Hz, and also the measurements of [1] arrived at that number. Perhaps I had an exceptionally good one?

Just above there are two blue lines, both made with a 2SK932, at two different drain currents. The lower of these is with 7.5 mA drain current, arriving at 0.91 nV/√Hz: only a little bit worse than the BF862. The upper blue line was measured at 0.7 mA drain current: we see that the FET then is notably noisier, 1.36 nV/√Hz; and also the cut-off ferquency of the 1/f noise is higher.

In between there's a red line: again a 2SK932 with 7.5 mA drain current, but now with 50 ohm between gate and ground instead of a short circuit. Now we measure the sum of the FET's noise and the resistor's noise: 1.27 nV/√Hz. We had already measured that the FET itself contributes 0.91 nV/√Hz, and we can now calculate that the resistor contributes √(1.272 - 0.912) = 0.89 nV/√Hz. That matches theory very well, which gives 0.90 nV/√Hz for a 50 ohm resistor at room temperature. This gives me confidence that the measured noise levels of the transistors are correct, including the 'suspicious' 0.71 nV/√Hz of the BF862.

The other green and yellow lines are of a few familiar old transistors: the BF245 and various J310 variants which are also often used in active antennas. They clearly perform less well. (That does not mean that the J310 is not suitable for an active antenna: the FET is good enough if its noise is lower than the ambient noise at the antenna location.)

The Miller effect

[the Miller effect] A short intermezzo about something we'll encounter further on: the Miller effect. This effect occurs when one connects a transistor as an inverting amplifier, and there is a (parasitic) capacitance between output and input. The figure shows at the left an inverting amplifier with an amplification factor of 10, with a 10 pF capacitor between input and output. For every millivolt at the input, there will be 10 mV, but inverted, at the output. Thus, for every millivolt at the input, there will be 11 mV over the (parasitic) capacitance; as a consequence, the current through this capacitor is 11 times as large as if the capacitor would be connected to ground. The result is that the circuit's input 'looks' as if there were an 11 times larger capacitor from input to ground, as shown at the right. This is called the Miller effect; and such a parasitic feedback capacitance is called the Miller capacitance.

The Miller effect is named after John Milton Miller, who already ran into this in 1919, then of course using a vacuum tube (valve) rather than a transistor. At the end of his paper [3] about this, he thanks one Miss Dora E. Wells, "who performed most of the experimental work", what must have been quite unusual in those days. However, that doesn't mean that the main contribution is in fact hers, because the article is mostly a theoretical consideration, which apparently was thought of by Miller himself. But still... while John Miller is famous due to this paper, as far as I can find Dora Wells was never heard of again.

Measuring at higher frequencies

[measurement results at higher frequencies] I also wanted to measure at higher frequencies than the HiFi folks. That can be done by using a spectrum analyzer instead of the PC sound input. The figure shows the results, in the same way as the first set of graphs: so one type of FET with multiple gate resistors.

First of all we see that the noise from the 10 kΩ resistor quickly decreases above 2 MHz (the red line). This is caused by the low-pass filter it forms together with the FET's input capacitance, about 10 pF, with a cut-off at about 1.6 MHz. Above that frequency we can't use the 10 kΩ for calibration.

But there's something else: at higher frequencies the noise of the FET with gate resistor (10 kΩ red line, 50 Ω green line) goes below the line of the FET with grounded gate (blue). Is that even possible? Surely, the noise from a FET plus the noise from a resistor cannot be less than the noise of the FET alone?

The explanation for this is as follows. As the frequency goes up, the opamp's gain decreases. This opamp's fT is 1.3 GHz, so at 13 MHz its amplification is just 100 times, and at 130 MHz just 10 times. Thus it no longer 'manages' to make its inverting input a virtual ground for the FET's drain. As a consequence, an AC voltage remains at the drain, increasing with frequency, which gets fed back to the gate by parasitic capacitance in the FET. This has no effect when the gate short-circuited to ground. But if the gate is connected to ground via a resistor, the Miller effect kicks in: the FET's input capacitance effectively becomes larger, leaving less noise from the resistor. Furthermore, the feedback also causes the FET's own noise to be amplified less. Thus, the circuit's output noise is less at higher gate resistance than with grounded gate.

To prevent this problem, I should have configured the circuit for a lower amplification factor, so the opamp would still have enough amplification margin at high frequencies to provide a good virtual ground. That would require adding a second opamp to have enough total amplification to make the noise strong enough for measuring it. But unfortunately, as noted above, the second opamp in the chip was broken...

However, we can still draw a conclusion from this measurement. We see that the green (50 Ω) and blue (0 Ω) lines are about 3 dB apart, at least until the Miller effect kicks in around 50 MHz. That means the 50 Ω resistor doubles the total noise power, so the FET produces as much noise as a 50 Ω resistor. That's what we already saw before at lower frequencies: the thermal noise from 50 Ω is about 0.9 nV/√Hz, as is the 2SK932's own noise. Apparently that doesn't just hold at 100 kHz but also in the HF range.

Breaking news: a new BF862?

Early December 2025, Linear Systems announced a new FET, the LSBF862. They specifically advertise [4] it as a compatible and improved successor for Philips/NXP's old BF862. Judging by this emphasis, the BF862 is missed not just by hobbyists but also by professionals. The LSBF862 promises 0.8 nV/√Hz typical at 100 kHz and 1.4 nV/√Hz typical at 10 Hz; so for radio frequencies just as good as the BF862, and for audio (1/f noise) clearly better. Unfortunately, the regular suppliers don't stock the LSBF862 yet. Linear Systems was willing to send me a few samples, if I'd pay some 40 dollars for shipping, which seems a bit much... So I haven't had a chance to give them a try.

References

[1] https://www.mvaudiolabs.com/diy/modern-jfet-noise-measurements/
[2] https://www.diyaudio.com/community/threads/my-version-of-the-g-1000-low-noise-measurement-amp-for-ikoflexer.175044/
[3] John M. Miller. Dependence of the input impedance of a three-electrode vacuum tube upon the load in the plate circuit. Scientific Papers of the Bureau of Standards, 15(351):367–385, 1920.
[4] https://www.linearsystems.com/post/introducing-the-lsbf862-a-next-generation-low-noise-jfet-for-high-precision-analog-designs
Text and images on this page are copyright 2026, P.T. de Boer, web@pa3fwm.nl .
Republication is only allowed with my explicit permission.